Dnyandeep Shikshan Prasarak Mandal’s
DNYANDEEP COLLEGE OF PHARMACY
Boraj, Tal. Khed, Dist. Ratnagiri, 415709
Approved by PCI, New Delhi, Recognized by Government of Maharashtra and DTE, Mumbai.
Affiliated to University of Mumbai
Home
About
About Institute
President Desk
Secretary Desk
CDC Chairman Desk
Principal Desk
Approvals
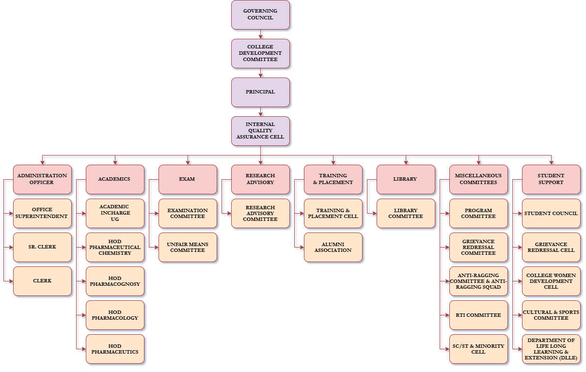
Organogram
Courses & Admission
First Year B. Pharm
Direct Second Year B. Pharm
Reservation Policy
Documents Required
Academics
B. Pharmacy
Time Table
Syllabus
Results
R & D
Research & Development
Publication
MOU
Patent
Guest of Honour
Guest Lectures
Faculty as an Resource Person
Workshops attended by faculty
Departments
Pharmaceutical Chemistry
Pharmaceutics
Pharmacognosy
Pharmacology
Administrative Office
Students
B. Pharmacy
Clubs
Committees
Newsletter
Facilities
Library
Hostel
Sports
Laboratories
Museum
Cultural
Canteen
Power Backup System
Surveillance camera
Accreditation
NAAC
Best Practices
Institutional Distinctiveness
TNP
B. Pharmacy
Gallery
Contact us
Organogram